满足2016版《煤矿安全规程》的液压站
发布时间:2018-01-24来源:公司新闻点击:9821

满足2016版《煤矿安全规程》第425条:
“安全制动必须有并联冗余的回油通道”的液压站
TE190/TE191液压站完全满足2016版《煤矿安全规程》第425条的“安全制动必须有并联冗余的回油通道”要求。
一、基本参数:
额定压力:7Mpa
油泵油压:14Mpa
残 压:≤0.5Mpa
油泵排量:14升/分
工作油温:15℃—65℃
用油牌号:N32#抗磨液压油(冬季)
N46#抗磨液压油(夏季)
比例调压装置允许***大输入电流:800mA
电机功率/转速:2.2KW/1400R
二、主要特点
1、A、B两个出油管的回油通道均采用冗余设计,大大提高了系统安全制动时的可靠性
2、执行电磁阀统一规格,均为DC24V,可互换;
3、完全独立的两台泵站系统及二级制动系统;
4、所有零部件台面安装,便于维修。
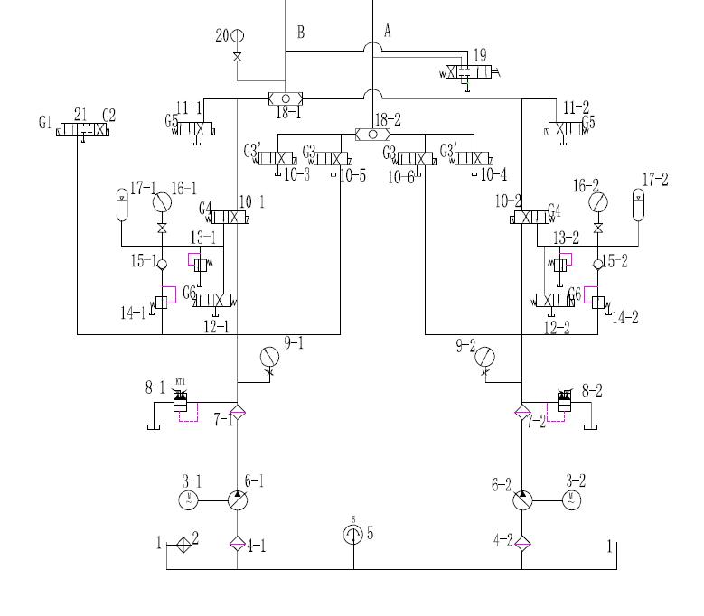
三、工作原理
TE190、TE191液压站,为两套独立工作系统,其中主要包括有:电机,油泵,粗过滤器,精滤器,电液调压装置,两套完全独立的系统,一套工作,一套备用,经一开关简便转换。
A、B两个出油管的回油通道均采用并联的冗余设计,A管通过G3和G3’阀回油,B管通过G5和G6回油,完全满足2016年版的《煤矿安全规程》第425条关于“安全制动必须有并联冗余的回油通道”的规定,大大提高了系统安全制动时的可靠性。因而具有较高的使用连续性(详见工作原理图1-1)。
![]()

工作联锁表:
电磁阀 工作状态 | G1 | G2 | G3 | G3’ | G4 | G5 | G6 | |
正常工作 | - | - |
| - |
|
| - | |
井中紧急制动 | - | - | - |
| - | 延时- | 延时 | |
井口紧急制动 | - | - | - |
| - | - |
| |
离合器 状态 | 打开 |
| - | - |
| - | - | - |
固定滚筒转动 |
| - |
| - | - | - | - | |
合上 | - |
| - |
| - | - | - | |
- 上一条:我公司爱心捐助新入学贫困大学生
- 下一条:建党节:新党员举行入党仪式

