TE19系列液压站
发布时间:2018-01-24来源:矿井提升机点击:22590

TE190、TE191液压站
液压站是矿井提升机制动系统的动力源、TE190、TE191液压站是我公司新开发的产品,它可为各种型号提升机的盘型制动闸配套使用,也可为各类调压式液动机械配套使用。
该型号完全满足2016年版的《煤矿安全规程》第425条关于“安全制动必须有并联冗余的回油通道”的规定
一、 型号组成

二、参数
额定压力:7Mpa 12Mp两种规格
油泵*油压:14Mpa
残 压:≤0.5Mpa
油泵排量:14升/分
工作油温:15℃—65℃
用油牌号:N32#抗磨液压油(冬季)
N46#抗磨液压油(夏季)
比例调压装置允许*输入电流:800mA
电机功率/转速:2.2KW/1400R
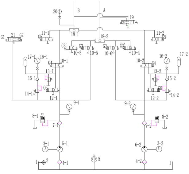
三、工作原理图

备注:工作原理图中的序号名称详见表1
1 | 油箱 | 8 | 比例溢流阀 | 15 | 单向阀 |
2 | 电加热器 | 9 | 电接点压力表 | 16 | 压力表 |
3 | 电机 | 10 | 电磁换向阀 | 17 | 氮气畜能器 |
4 | 吸油滤芯 | 11 | 电磁换向阀 | 18 | 液动换向阀 |
5 | 电接点温度计 | 12 | 电磁换向阀 | 19 | 出油滤油器 |
6 | 齿轮泵 | 13 | 溢流阀 | 20 | 压力传感器 |
7 | 出油滤油器 | 14 | 减压阀 | 21 | 电磁换向阀 |
表1 元器件明细表
电磁阀工作状态 | G1 | G2 | G3 | G4 | G5 | G6 | |
正常工作 | - | - | + | + | + | - | |
井中紧急制动 | - | - | - | - | 延时- | 延时+ | |
井口紧急制动 | - | - | - | - | - | + | |
离合器 状态 | 打开 | + | - | - | - | - | - |
固定滚筒转动 | + | - | + | - | - | - | |
合上 | - | + | - | - | - | - | |
表2 工作连锁表
四、常用配件规格型号
序号 | 代号 | 名称与规格 | 序号 | 代号 | 名称与规格 |
1 | 0形密封圈 | φ12*1.8 | 12 | 温度表 | 0-100°C |
2 | 0形密封圈 | φ12*2.1 | 13 | 蓄能器 | NXQ-A-0.63/20-L-Y |
3 | 0形密封圈 | φ16*2.4 | 14 | 液位计 | YWZ-1507 |
4 | 0形密封圈 | φ16*2.1 | 15 | 精滤油器 | HDX-63×10 |
5 | 电液调压阀 | JYB-03-C-20 | 16 | 压差返讯器 | CS-V |
6 | 油泵 | CBN-10 | 17 | 滤油器 | ZU-H25×20S |
7 | 三相异步电动机 | 2.2KW | 18 | 溢流阀 | MRV-2P |
8 | 通气阀 | / | 19 | 单向阀 | MCV-02P |
9 | 压力表 | 0-10MPa | 20 | 减压阀 | MBRV-02P |
10 | 电接点压力表 | 0-10MPa | 21 | 电磁阀 | DSG-01-2B3-D24-N-50 |
11 | 压力表开关 | KA-1.8/2DE |
